LM317을 이용하여 0V 부터 출력할 수 있는 회로
Hardware2023. 3. 17. 11:16
반응형
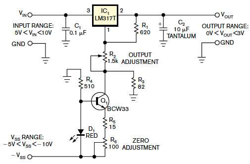
LM317은 범용으로 많이 사용하는 가변형 레귤레이터 입니다. 저도 다양한 전압을 구성하기 위해 많이 사용했었는데 어떤 프로젝트에서 0V ~ 3V 가변으로 부하에 전압을 걸수 있게 해달라는 요청이 있었습니다.
레귤레이터 들의 특성상 0V 를 출력할 수 없어서 인터넷을 뒤져서 회로를 하나 찾았습니다.
만들어서 테스트를 좀 해 봐야 하는데 프로젝트가 진행이 흐지부지 되면서 만들 기회는 놓쳤습니다.
그래도 일단 혹시나 저처럼 필요하신 분들이 있을까 해서 회로도 올려 놓습니다.

혹시 만들어 보시고 동작 확인되면 댓글도 좀 부탁드립니다.
저도 만들 기회가 생기면 동작여부에 대해 글을 수정해 놓도록 하겠습니다.
반응형
'Hardware' 카테고리의 다른 글
| Nextion Editor 버튼 길게 누르기(Long Press) 기능 (0) | 2024.06.05 |
|---|---|
| PWM 신호 생성기 (XY-LPWM) - 통신 Protocol (0) | 2024.05.08 |
| Watch Dog 보드 ( 아두이노 이용 ) (0) | 2023.03.21 |
| Photo Diode 의 광출력 검출을 위한 증폭회로 (0) | 2023.01.18 |
| Isolation RS485 Chip ( ADM2587E ) (0) | 2023.01.18 |
댓글()







